Resarch protocol published
The joint protocol outlining the approach of the BUILD CARE project, co-authored by the interdisciplinary project team and entitled Building support for children and families affected by stroke (BUILD CARE): Study protocol, was published.
2/5/20251 min read
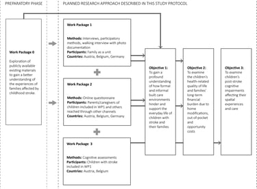
BUILD CARE is a 3-year, multinational, multidisciplinary project examining how built (care) environments shape the everyday lives of children affected by childhood arterial ischaemic stroke and their families across Austria, Belgium, and Germany. The protocol sets out three linked aims: (1) understanding the role of informal (home, neighbourhood, school) and formal (hospital, rehabilitation clinic, outpatient clinic) environments; (2) analysing families’ financial burden and how economic conditions influence access to care and home modifications; and (3) examining how children’s stroke-related cognitive impairments affect experiences of environments and care.
Methodologically, the study combines a preparatory phase (analysis of publicly available materials such as autobiographical accounts and videos) with three main work packages. WP1 is qualitative and place-based: architecture researchers conduct home visits, semi-structured interviews and child-attuned participatory methods, and document families’ experiences across relevant environments, using a “landscapes of care” perspective. The target is 10–15 families per country (children aged 6–14, single arterial ischaemic stroke ≥ 12 months prior), and the WP1 child participants also feed into the cognitive component.
WP2 is an online questionnaire focused on household economics, using standardised instruments (KIDSCREEN-10 and CIIQ) plus questions on home modifications and equipment; it is distributed beyond the interview sample through multiple channels and is available in German (Austria/Germany) and Dutch (Belgium). WP3 consists of standardised cognitive assessments (primarily visuoperceptual tasks), typically 100–150 minutes, conducted with children from WP1 in Austria. The protocol also notes planned synthesis outputs such as design recommendations and user profiles/personas to support the design process.
The full open-access protocol can be found here.
More information about the BUILD CARE project can be found here.

